Products

Products

Industrial 20V High Performance Current Mode PWM Controller NSR28C4x Series

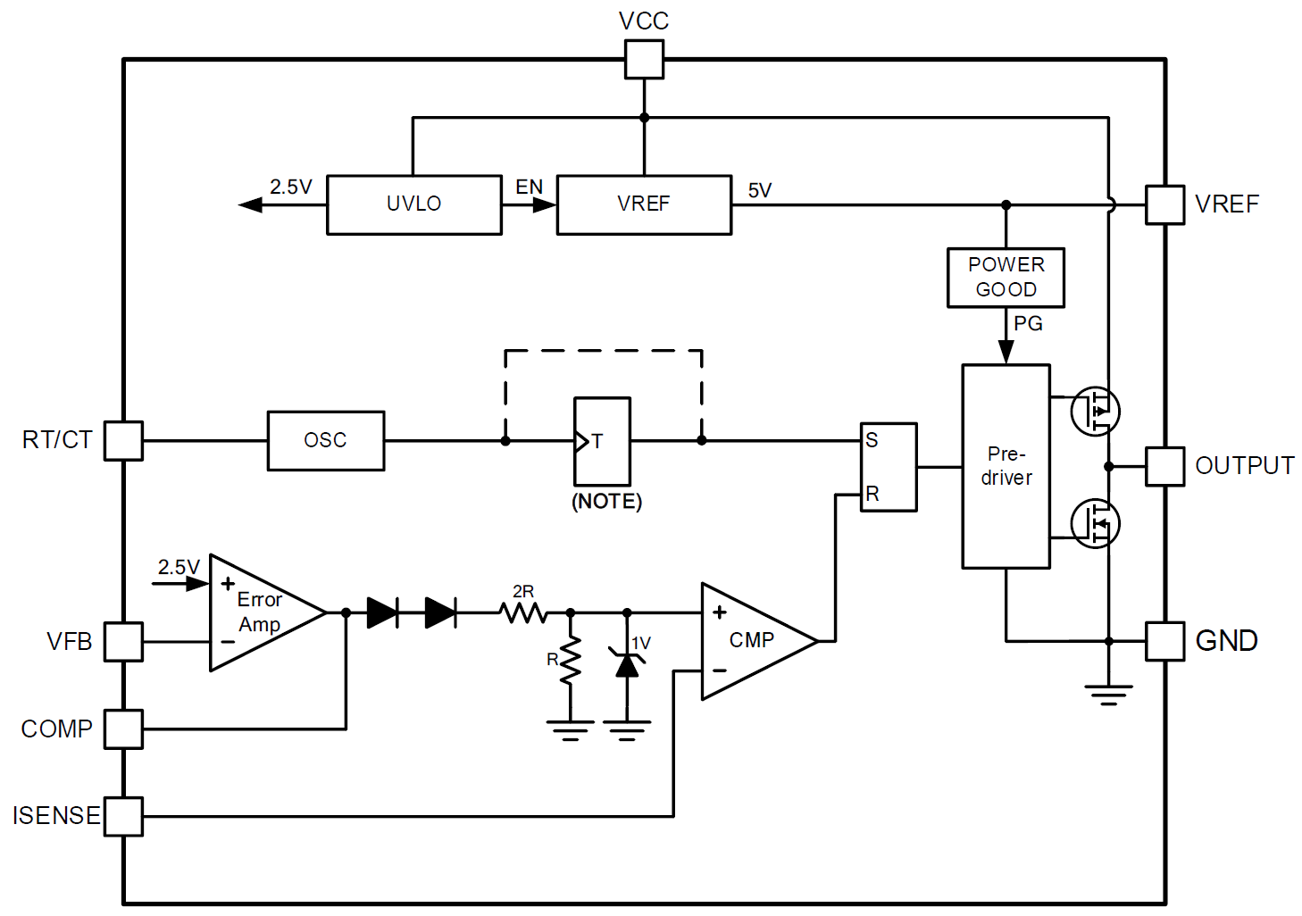
The NSR28C4x series are high performance fixed frequency current mode controllers, designed for off-line and DC-DC applications with minimal external components. The integrated circuits include an oscillator, a temperature-compensated reference, a high-gain error amplifier, a current-sensing comparator, and a high-current totem-pole output for driving an N-channel MOSFET.

The NSR28C4x series features undervoltage lockout (UVLO) for input and reference, and cycle-by-cycle current limiting. NSR28C42 and NSR28C44 have higher turn-on or turn-off hysteresis, suitable for off-line power supplies, while NSR28C43 and NSR28C45 are optimized for DC-DC applications with narrower hysteresis range. An 8-pin SOP package is available.

Product Features

• Optimized for off-line and DC-DC converters

• Low start-up current (<0.1mA)

• Peak current mode operation

• Trimmed oscillator with precise frequency control, up to 500kHz switching frequency

• Undervoltage lockout with adjustable start-up threshold and hysteresis

• Internal soft-start

• High-current totem-pole output

• Integrated protection: cycle-by-cycle current limit, optional maximum duty cycle limit

Application

• Common-used Flyback Converters

• Auxiliary Power Supply

• Off-line Power Supply

Functional Block Diagram

NSR28C4x功能框图.png

For more product information, please contact us.