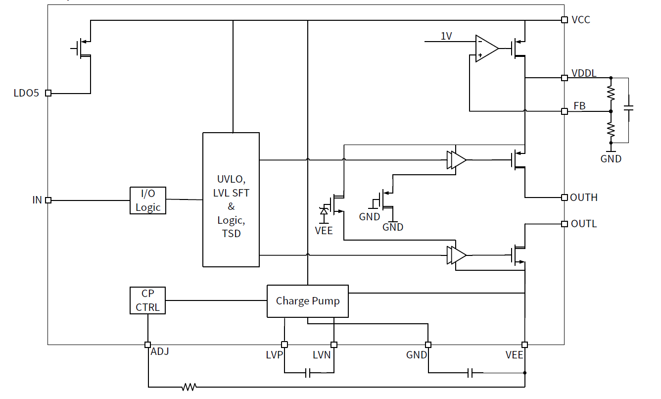
NSD2012N is a low-side driver specifically designed for E-mode GaN. It features low propagation delay and can provide a driving capability of 2A/-4A. The driver output stage integrates a dedicated voltage regulator internally, which can generate a stable adjustable positive voltage ranging from 5V to 6.5V and an adjustable negative voltage ranging from -0.5V to -2.5V, thus eliminating the need for an external negative voltage circuit. Meanwhile, it integrates a 5V fixed-output LDO (Low-Dropout Regulator) that can supply power to circuits such as digital isolators, making it suitable for scenarios requiring isolation.
Product Features
• Peak drive current: 2A/-4A
• Adjustable output voltage: 5V~6.5V
• Adjustable negative output voltage: -0.5V~-2.5V
• Built-in 5V fixed LDO output for power supply of digital isolators
• Minimum input pulse width (typical value): 5ns
• Input to output propagation delay (typical value): 23ns
• Pulse width distortion (typical value): 5ns
• Rise time (typical value, 1nF load): 6.5ns
• Fall time (typical value, 1nF load): 6.5ns
• Undervoltage protection, overtemperature protection
• Operating temperature range: -40℃~125℃
Application
- High frequency SMPS
- Solar inverter, ESS
Functional Block Diagram


For more product information, please contact us.