我们非常重视您的个人隐私,当您访问我们的网站时,请同意使用的所有cookie。有关个人数据处理的更多信息可访问《隐私政策》

产品中心
定频PWM控制器

产品中心

工业级 20V 高性能电流模式PWM控制器 NSR28C4x系列

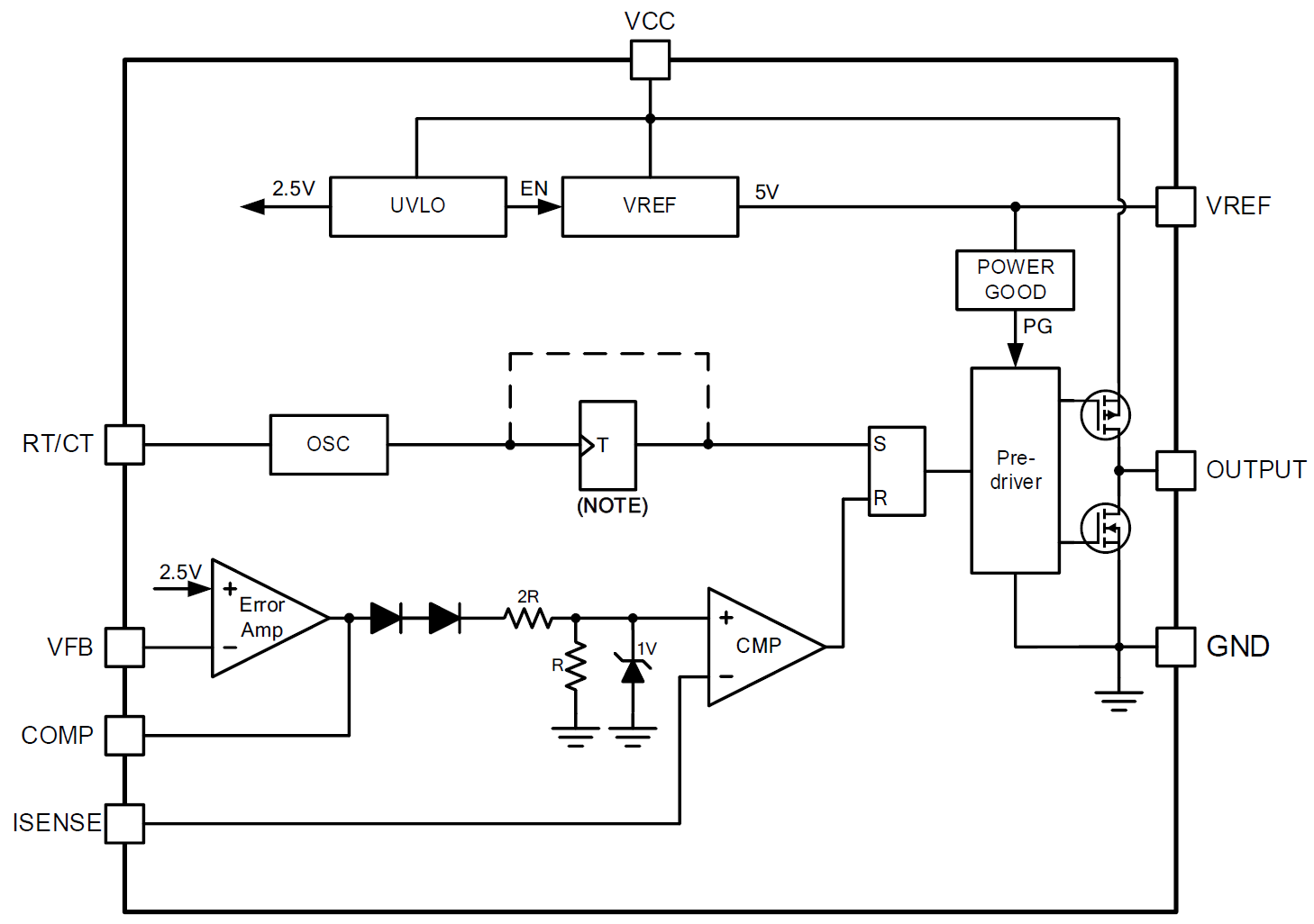
NSR28C4x 系列为高性能固定频率电流模式控制器,专为离线电源和 DC-DC 应用设计,所需外围元件极少。芯片集成了振荡器、温度补偿参考源、高增益误差放大器、电流检测比较器以及大电流图腾柱输出,可驱动 N 沟道 MOSFET。

该系列器件支持输入和参考电压的欠压锁定 (UVLO),并集成逐周期电流限流功能。NSR28C42 和 NSR28C44 具有较高的开关迟滞电压,适用于离线电源;NSR28C43 和 NSR28C45 迟滞范围较小,更适合 DC-DC 应用。器件采用 SOP8 封装,满足多样化电源设计需求。

产品特性

• 针对离线和 DC-DC 转换器优化

• 低启动电流 (<0.1mA)

• 峰值电流模式控制

• 修正振荡器,支持精确频率控制,最高500kHz开关频率

• 欠压锁定与可调启动阈值/迟滞

• 内置软启动

• 大电流图腾柱输出

• 集成保护功能:逐周期电流限流、可调最大占空比限制

应用场景

• 常用反激转换器

• 辅助电源

• 离线式电源

功能框图

NSR28C4x功能框图.png

如您需要咨询产品更多信息,请点击“联系我们”,我们将尽快回复您!